酒店管理系丨玩转厨房,做烹饪艺术家--烹饪工艺与营养
行业优势
随着海南自贸港建设的全面展开,海南旅游呈现多元化、融合化发展,如消费旅游、医疗旅游、邮轮旅游、休闲旅游、航天旅游、智慧旅游等全面融合。在此背景下,“吃”作为旅游首个影响要素,越来越被游客青睐。自2020年5月新冠肺炎疫情后餐饮业全面复苏,海南餐饮业经济收益排名各行业第一。三亚中瑞酒店管理职业学院地处全海南最繁华的国际酒店建设群海棠湾区,顺应行业发展,新开设烹饪工艺与营养专业,毕业生就业前景广阔。
烹饪工艺与营养专业,依托琼菜餐饮快速发展、创新优势,发展特色教学,服务地方区域经济。源于中原的琼菜历经两千多年的发展,融汇闽粤烹艺,吸收黎苗食习,引进东南亚风味,在调和传统五味时,自成章法,许多琼味美食由此而生,形成我国一支年轻而又具有鲜明特色,颇有发展前景的地方菜系。随着琼菜门店数量逐年增加,人们已看到琼菜的崛起之势,随着琼菜菜品和经营理念的不断创新,一批琼菜品牌名店凭借特色足、品种全、品质佳受到市民游客是喜爱。精品化、特色化成为琼菜发展的新方向,文昌鸡、嘉积鸭、和乐蟹、东山羊等四大名菜享誉中外。琼菜专业从业技能人员也大量缺乏,因此海南特色餐饮行业就业前景十分可观。
专业介绍
培养目标
本专业立足海南区域经济发展需要,培养具有良好的职业道德和敬业匠人精神,掌握烹饪基本工艺、中餐设计制作、营养配餐、现代餐饮企业经营及现代厨房管理,面向中式烹调师、中式面点师、食品安全员、营养配餐行业的餐饮制作和服务职业岗位群,能够从事现代餐饮服务运营及中基层管理工作的复合型技术技能人才。
核心课程
中式烹饪工艺(初级、高级)、中式面点工艺(初级、高级)、厨房督导管理、餐饮经营与管理、餐饮成本控制和预算。
课程体系
结合洛桑人才培养课程设置要求,通过行业、企业调研,分析专业群面向的核心职业岗位群,构建“底层共享、中层分立、高层互选”专业群课程体系;围绕酒店接待方向、餐饮管理方向、自主创业方向设置中层方向课程,根据学生职业素养、职业精神、职业发展的需要,开设技能提升类、文化类、领域拓展、数字化技术与运营类的高层互选模块课程,融入洛桑实操模块、综合项目等特色课程、双语课程,实现学生个性化培养,为复合型人才培养奠定基础。

学制:大专3年
实习:2+1学制,2年在校理论和实践专业课学习,1年行业实习
职业证书

学生作品
就业前景
毕业生主要从事国内外高级品牌酒店或泛服务业的一线与中基层管理岗位。包括餐饮部中餐厨师、中式面点师、中西餐服务、宴会服务、酒吧服务等,毕业生获得一定工作经验后,2-3年可承担基层管理工作,3-5年能胜任中层管理及以上工作。
留学深造
留学院校

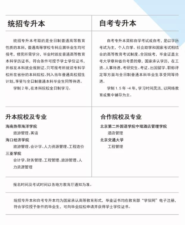
专升本

系部介绍
师资队伍
烹饪工艺与营养专业现有专职教师25人,副高及以上职称教师占比12%,硕士及以上学历教师占比25%,具备行业工作背景教师占比90%以上,团队年龄整体年轻化。师资结构合理,形成了一支具有学术背景的治学严谨、学术造诣深厚的高职称队伍,与一支具有资深行业经历和高层管理经验的业界精英相结合的混编式教学创新团队。双师型教师占比高达90%,团队教科研成果丰硕,其中,省级课题2项,市级课题3项、发表论文多篇、教科研成果奖1项、多次指导并参加国家级比赛。

教学设施
酒店管理系现有实训教学场所共计14个,包括酒店前厅实训室、客房实训室、美食广场中餐厅、西餐厅、酒吧、明档、中厨房、西厨房、西点厨房、管事部、咖啡吧、交流吧、品酒实训室、中央厨房;另外,校内建有四星级标准度假酒店--三亚海棠麓湖度假酒店作为实践基地,这是一所由学生参与运营管理,真实对外运营的度假型酒店,学生在教师及酒店导师的共同指导下,一边上课一边运营,让学生在真实的工作环境中,动手实践,服务管理,把酒店实践和管理教育有机地结合在一起,真正做到学以致用。

中央厨房实训室
本实训室承担烹饪工艺与营养专业的原材料初加工等相关实训教学任务,可以提供《食品制作应用 - 中餐制作》、《食品原材料知识》等课程,主要让学生通过原材料管理、初加工、刀工技巧等实训操作,使学生具备食品原材料初加工的岗位技能,提高学生食品制作和成本管理的能力。

中餐厨房实训室
本实训室承担烹饪工艺与营养专业的中餐食品制作等相关实训教学任务,可以提供《食品制作应用——中餐制作》、《中式烹调工艺》等课程,主要让学生通过中餐制作、中式烹饪技巧等实训操作,使学生具备中餐厨房烹饪的岗位技能,提高学生中餐食品制作和厨房管理的能力。

管事部实训室
本实训室承担烹饪工艺与营养专业的管事部等相关实训教学任务,可以提供《食品制作应用——管事部》、《食品安全与卫生》等课程,主要让学生通过餐厨具清洁、厨房设备设施维护管理、清洁剂管理等实训操作,使学生具备厨房管事部的岗位技能,提高学生餐厨具、厨杂、设备设施管理的能力。

明档实训室
本实训室承担烹饪工艺与营养专业的明档制作等相关实训教学任务,可以提供《食品制作应用——明档制作》、《餐饮市场营销》等课程,主要让学生通过明档现场制作、食品贩售技巧等实训操作,使学生具备明档餐饮管理的岗位技能,提高学生现场食品制作和厨政管理的能力。
来源 | 酒店管理系(转载自 三亚中瑞招生 微信公众号)
编辑 | 新闻中心 刘学
出品 | 三亚中瑞酒店管理职业学院---新闻中心
投稿信箱 | news@his.edu.cn
校园开放日 | 盛夏七月,在三亚中瑞遇见美好
三亚中瑞就业之星 | 奋斗是青春最亮丽的底色
校园开放日 | “零距离”感受职教魅力,三亚中瑞,静等你来!

