经济与管理系丨每个工程都需要造价预算--工程造价
行业优势
2020年6月1日,《海南自由贸易港总体方案》发布,海南省的开工项目激增,多家500强工程类企业入驻海南,同时也提供了更多的就业机会。本专业由央企中国交建斥资打造,为工程造价专业学生提供强有力的就业保障。中国交建是世界最大的港口设计建设公司、世界最大的公路与桥梁设计建设公司、是中国最大的国际工程承包公司、中国最大的高速公路投资商。

专业介绍
培养目标
本专业立足海南自贸港经济发展需要,培养理想信念坚定,德、智、体、美、劳全面发展,具有一定的科学文化水平,良好的人文素养、职业道德和创新意识,精益求精的工匠精神,较强的就业能力和可持续发展的能力,掌握本专业知识和技术技能,面向专业技术服务业的工程造价、工程技术人员职业群,能够从事工程造价等工作的高素质技术技能人才。
核心课程
工程造价原理、建筑工程计量与计价、工程结算、工程造价软件应用、工程量清单编制、建筑工程施工技术与管理。
课程体系
工程造价专业课程体系设计的指导思想是从专业的社会需求出发,分析工程造价专业的职业岗位现状和未来社会职业岗位的拓展,明确高等职业教育层次的工程造价专业人才的培养目标和培养规格,进一步研究高等职业教育教学规律,以主动服务于社会主义现代化建设事业为宗旨,以社会需要为目标,以职业竞争力为导向,以产教结合为关键,制定人才培养方案,以职业技术能力培养为主线,优化课程内容,构建理论教学和实践教学有机结合、素质教学全面贯通的人才培养课程体系,保障人才培养总体目标的实现。

实习实训基地
学院与中交(三沙)开发建设有限公司、中交一航局、中建四局合作,打造专业的实训实习基地,实训基地能够开展编制工程预算、工程量清单、工程量清单报价、工程结算等工程造价文件的实训活动,实训设施齐备、实训管理及实施规章制度齐全。

学生在海南中交总部基地项目现场进行参观见习
实习基地能提供工程预算、工程量清单、工程量清单报价、工程结算等相关实习岗位,涵盖当前相关产业发展的主流技术,并配备指导教师对学生实习进行指导和管理,保证实习生日常工作、学习、生活的规章制度,有安全、保险保障。
相关证书
在校期间学生可以报考八大员证,即施工员、质量员、资料员、劳务员、机械员、标准员、安全员、材料员,毕业后可报考二级造价工程师、一级造价工程师、二级建造师、一级建造师等证书。
就业前景
学生毕业后可以在房地产公司、建筑工程施工企业、工程造价咨询单位、监理单位等从事造价员、造价工程师、施工员、合同员、劳资员、造价员、资料员等工作,获得一定工作经验后,可承担造价师、建造师等管理工作,同时,也可以在政府部门、企事业单位基建部门从事相关工作。

部分合作企业
留学深造
留学院校

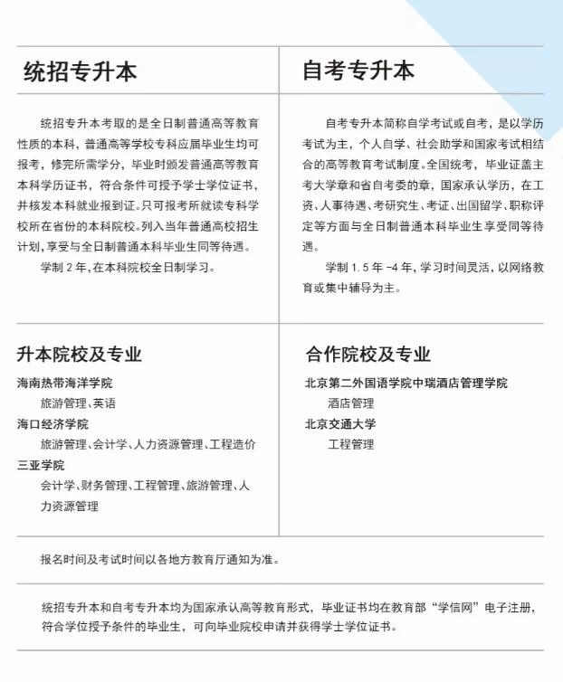
专升本

系部介绍
经济与管理系是三亚中瑞酒店管理职业学院三大教学系之一,开设大数据与财务管理、大数据与会计、人力资源管理、市场营销、工程造价五个专业。经济与管理系师资结构合理,教授2人,副教授1人,有海外留学经历及双师型教师占比85%。经济与管理系将“知行合一,学以致用”的理念融入到人才培养的行动中,以培养具有“经济思维,管理素养”的人才为目标,充分运用学院、企业等多方资源提升学生的专业知识和综合能力,为社会和企业培育高素质的专业技能人才。
来源 | 经济与管理系(转载自 三亚中瑞招生 微信公众号)
编辑 | 新闻中心 刘学
出品 | 三亚中瑞酒店管理职业学院---新闻中心
投稿信箱 | news@his.edu.cn
校园开放日 | 盛夏七月,在三亚中瑞遇见美好
三亚中瑞就业之星 | 奋斗是青春最亮丽的底色
校园开放日 | “零距离”感受职教魅力,三亚中瑞,静等你来!

